hardware:controllers:ir-schreib-lesekopf_rs232-zusatzmodul
Dies ist eine alte Version des Dokuments!
Inhaltsverzeichnis
IR-Schreib-Lesekopf_RS232_Zusatzmodul
Es gibt jetzt den ir-schreib-lesekopf-rs232-ausgang
Dieses Zusatzmodul wird nicht mehr unterstützt.
Dieses Zusatzmodul wird nicht mehr unterstützt.
Passend zu dem IR-Schreib-Lesekopf gibt es hier ein Zusatzmodul um den IR-Kopf an eine RS232-Schnittstelle anzuschließen.
Features
- Einseitige Leiterplatte.
- Alle Bauteile in THT-Ausführung.
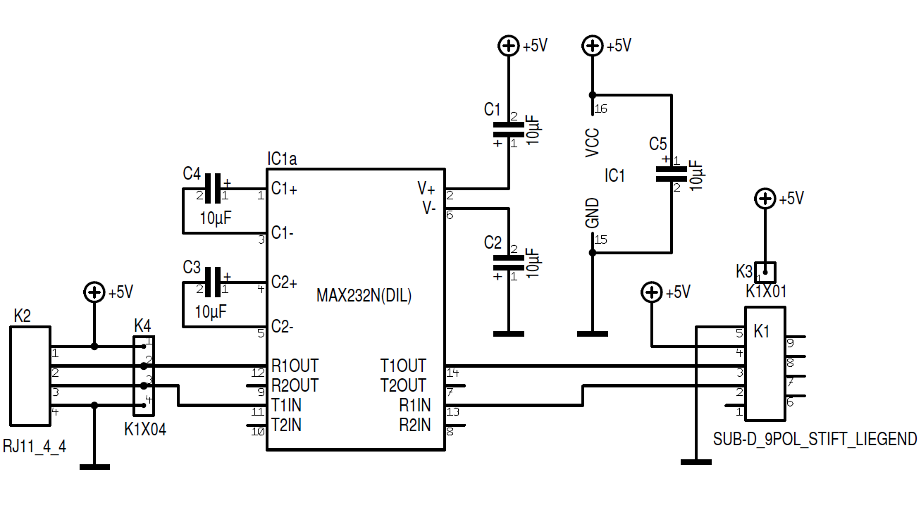
Stromlaufplan
K3 dient dazu von extern 5V Versorgungsspannung einzuspeisen. Ansonsten muss DTR per Software auf High gelegt werden. Beim NET-IO kann man von Pin 4 der 9-Poligen-Sub-D-Buchse eine Brücke nach +5V löten.
Layout
Bestückungsplan
Bilder
CAD-Arbeits-Datei
Der Target-Arbeitsfile, der mit der kostenlosen Target-Discover-Version geöffnet und bearbeitet werden kann.
rs232_erweiterung.zip
hardware/controllers/ir-schreib-lesekopf_rs232-zusatzmodul.1353688399.txt.gz · Zuletzt geändert: von udo1





